
AppSheetway Connect empowers Google Workspace businesses to optimize operations with a suite of integrated no-code applications. It automates workflows, centralizes data, and provides real-time insights, streamlining processes from sales and project management to inventory and maintenance.
Businesses often rely on disconnected systems, manual processes, and inefficient communication, leading to lost time, errors, and missed opportunities. AppSheetway Connect addresses these challenges by providing a unified platform that connects departments, automates workflows, and provides actionable insights within the familiar Google Workspace environment.
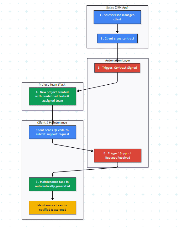
AI-Generated Diagram: Cross-Functional Flowchart for AppSheetway Connect Suite
AppSheetway Connect creates a seamless flow of information and action across departments. For example, a salesperson uses the CRM app to manage a client through the sales process, culminating in a signed contract. This automatically triggers the creation of a new project in the Task Management app, complete with predefined tasks and assigned team members. As the project progresses, the client can use a unique QR code to submit support requests, which automatically generate maintenance tasks. All updates and interactions are seamlessly synced, providing real-time visibility and fostering collaboration.
AppSheetway Connect is ideal for Google Workspace businesses seeking to:
Automate sales processes and improve customer relationship management.
Streamline project management and enhance team collaboration using Kanban methodology.
Optimize inventory control and simplify order fulfillment.
Manage maintenance schedules and improve customer support responsiveness.
Gain a unified view of their business operations and make data-driven decisions.
Successfully deploy to clients: TLC, TLHK
AppSheet
Google Cloud Platform (GCP) (including CloudSQL and Cloud Storage)
Google Workspace Integration
Looker Studio
Workflow Automation & Process Optimization
Data Management & Integration
Role-Based Permissions & Access Control
Mobile-First Design & Offline Capabilities
Sales Cycle Reduction: Automated workflows and streamlined communication reduced the average sales cycle by 20%.
Project Completion Rate Improvement: Improved task management and collaboration increased project completion rates by 85%.
Customer Support Response Time: Automated support ticket creation through QR codes decreased average response time by 80%.
Cost Savings: Automation and improved efficiency resulted in an estimated annual cost savings of $25000 for TLC.
Quick Links
Legal Stuff